
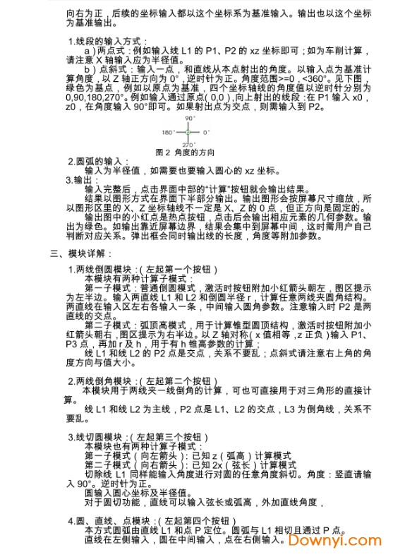
数控算图使用方法是小编特意为大家总结的教程,因为小编看到很多朋友都在问这款软件如何使用,顾制作次pdf格式的教程供大家参考,需要的话可以来体验。
此教程是根据数控算图软件而设计的,根据软件最新的一些功能打造,让大家使用起来不再迷茫

1、大家下载压缩包之后解压会得到pdf格式的文件
2、如果大家的手机不支持pdf格式的阅读的话,可以下载一个pdf阅读器,这里小编为大家推荐一个迅捷pdf阅读器,下载地址为:http:///downinfo/120050.html
一棵小桃树ppt课件一等奖2019下载绿色版
一棵小桃树ppt课件为同学们写作提供了新的方式,通过托物言志来更好的表达自己的观点,让你在使用的时候提供更加方便的使用内容。课件有好几份欢迎来下载免费课件!简介:《一棵小桃树》为贾平凹写的一篇散文。文章一开头就饱含着作者对小桃树的一往情深:当
关于七七事变的手抄报模板下载免费版
七七事变手抄报模板为需要制作手抄报的朋友们提供一个很不错的借鉴的,让同学们在使用的时候可以更好的完成其中的样式。七七事变是全国抗战的开始,也是反击侵略者的开始,牢记使命不忘过去,珍爱和平!简介:1937年7月7日夜,日军在北平西南卢沟桥附近演习时,借口
山坡羊潼关怀古优秀ppt下载绿色版
山坡羊潼关怀古优秀ppt为通过各种内容为同学们讲解这篇元曲中所要说明的内容,让你在第一时间可以了解上课需要知道的知识。欢迎来下载!简介:《山坡羊·潼关怀古》是元曲作家张养浩的散曲作品。此曲抚今追昔,由历代王朝的兴衰引到人民百姓的苦难,一针见血
自然界的时钟优秀ppt下载免费版
自然界的时钟ppt课件通过讲述大自然中的各种植物生长、动物的活动来让人们知道当下的季节和时间,从而体现大自然的时钟这一形象生动的体验。简介:这篇文章深受儿童的喜爱,介绍了研究者通过大量观察,发现了动植物生命内部有一个像钟表一样的机构,叫“生物钟”。
Copyright2026 bdnrj.com 【百搭牛软件】 琼ICP备2026002670号-3
声明:所有软件和文章来自互联网 如有异议 请与本站联系 本站为非赢利性网站 不接受任何赞助和广告