
建标201344号建筑安装工程费用项目组成是一款关于建筑安装工程费用的一款资料。它详细介绍了各种费用项目的组成等知识,文件免费提供,有需要的朋友可以下载使用。感兴趣的用户赶紧来体验吧!
本资料资料软件主要与“建标[2013]44号,建筑安装工程费用项目组成,建筑安装工程”相关,共33KB大小,感谢工程师投稿分享给各位工程师,资料详细内容详见下载文件,该资料可不用积分、不用注册直接免费下载,仅限于学习使用!

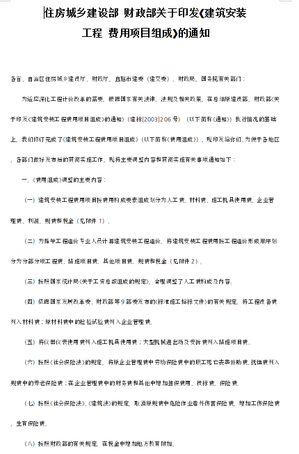
建筑安装工程费用由分部分项费用、措施项目费用、其它项目费用、规费和税金组成,根据建标[2013]44号关于印发《建筑安装工程费用项目组成》的通知规定。
附件一、建筑安装工程费用项目组成(按费用构成要素划分)
建筑安装工程费按照费用构成要素划分:由人工费、材料(包含工程设备,下同)费、施工机具使用费、企业管理费、利润、规费和税金组成。其中人工费、材料费、施工机具使用费、企业管理费和利润包含在分部分项工程费、措施项目费、其他项目费中(见附表)。
(一)人工费:是指按工资总额构成规定,支付给从事建筑安装工程施工的生产工人和附属生产单位工人的各项费用。内容包括:
1.计时工资或计件工资:是指按计时工资标准和工作时间或对已做工作按计件单价支付给个人的劳动报酬。
2.奖金:是指对超额劳动和增收节支支付给个人的劳动报酬。如节约奖、劳动竞赛奖等。
3.津贴补贴:是指为了补偿职工特殊或额外的劳动消耗和因其他特殊原因支付给个人的津贴,以及为了保证职工工资水平不受物价影响支付给个人的物价补贴。如流动施工津贴、特殊地区施工津贴、高温(寒)作业临时津贴、高空津贴等。
4.加班加点工资:是指按规定支付的在法定节假日工作的加班工资和在法定日工作时间外延时工作的加点工资。
5.特殊情况下支付的工资:是指根据国家法律、法规和政策规定,因病、工伤、产假、计划生育假、婚丧假、事假、探亲假、定期休假、停工学习、执行国家或社会义务等原因按计时工资标准或计时工资标准的一定比例支付的工资。
(二)材料费:是指施工过程中耗费的原材料、辅助材料、构配件、零件、半成品或成品、工程设备的费用。内容包括:
1.材料原价:是指材料、工程设备的出厂价格或商家供应价格。
2.运杂费:是指材料、工程设备自来源地运至工地仓库或指定堆放地点所发生的全部费用。
3.运输损耗费:是指材料在运输装卸过程中不可避免的损耗。
4.采购及保管费:是指为组织采购、供应和保管材料、工程设备的过程中所需要的各项费用。包括采购费、仓储费、工地保管费、仓储损耗。
工程设备是指构成或计划构成永久工程一部分的机电设备、金属结构设备、仪器装置及其他类似的设备和装置。
(三)施工机具使用费:是指施工作业所发生的施工机械、仪器仪表使用费或其租赁费。
1.施工机械使用费:以施工机械台班耗用量乘以施工机械台班单价表示,施工机械台班单价应由下列七项费用组成:
(1)折旧费:指施工机械在规定的使用年限内,陆续收回其原值的费用。
(2)大修理费:指施工机械按规定的大修理间隔台班进行必要的大修理,以恢复其正常功能所需的费用。
(3)经常修理费:指施工机械除大修理以外的各级保养和临时故障排除所需的费用。包括为保障机械正常运转所需替换设备与随机配备工具附具的摊销和维护费用,机械运转中日常保养所需润滑与擦拭的材料费用及机械停滞期间的维护和保养费用等。
(4)安拆费及场外运费:安拆费指施工机械(大型机械除外)在现场进行安装与拆卸所需的人工、材料、机械和试运转费用以及机械辅助设施的折旧、搭设、拆除等费用;场外运费指施工机械整体或分体自停放地点运至施工现场或由一施工地点运至另一施工地点的运输、装卸、辅助材料及架线等费用。
(5)人工费:指机上司机(司炉)和其他操作人员的人工费。
(6)燃料动力费:指施工机械在运转作业中所消耗的各种燃料及水、电等。
(7)税费:指施工机械按照国家规定应缴纳的车船使用税、保险费及年检费等。
2.仪器仪表使用费:是指工程施工所需使用的仪器仪表的摊销及维修费用。
(四)企业管理费:是指建筑安装企业组织施工生产和经营管理所需的费用。内容包括:
1.管理人员工资:是指按规定支付给管理人员的计时工资、奖金、津贴补贴、加班加点工资及特殊情况下支付的工资等。
2.办公费:是指企业管理办公用的文具、纸张、帐表、印刷、邮电、书报、办公软件、现场监控、会议、水电、烧水和集体取暖降温(包括现场临时宿舍取暖降温)等费用。
3.差旅交通费:是指职工因公出差、调动工作的差旅费、住勤补助费,市内交通费和误餐补助费,职工探亲路费,劳动力招募费,职工退休、退职一次性路费,工伤人员就医路费,工地转移费以及管理部门使用的交通工具的油料、燃料等费用。
4.固定资产使用费:是指管理和试验部门及附属生产单位使用的属于固定资产的房屋、设备、仪器等的折旧、大修、维修或租赁费。
5.工具用具使用费:是指企业施工生产和管理使用的不属于固定资产的工具、器具、家具、交通工具和检验、试验、测绘、消防用具等的购置、维修和摊销费。
6.劳动保险和职工福利费:是指由企业支付的职工退职金、按规定支付给离休干部的经费,集体福利费、夏季防暑降温、冬季取暖补贴、上下班交通补贴等。
7.劳动保护费:是企业按规定发放的劳动保护用品的支出。如工作服、手套、防暑降温饮料以及在有碍身体健康的环境中施工的保健费用等。
8.检验试验费:是指施工企业按照有关标准规定,对建筑以及材料、构件和建筑安装物进行一般鉴定、检查所发生的费用,包括自设试验室进行试验所耗用的材料等费用。不包括新结构、新材料的试验费,对构件做破坏性试验及其他特殊要求检验试验的费用和建设单位委托检测机构进行检测的费用,对此类检测发生的费用,由建设单位在工程建设其他费用中列支。但对施工企业提供的具有合格证明的材料进行检测不合格的,该检测费用由施工企业支付。
9.工会经费:是指企业按《工会法》规定的全部职工工资总额比例计提的工会经费。
10.职工教育经费:是指按职工工资总额的规定比例计提,企业为职工进行专业技术和职业技能培训,专业技术人员继续教育、职工职业技能鉴定、职业资格认定以及根据需要对职工进行各类文化教育所发生的费用。
11.财产保险费:是指施工管理用财产、车辆等的保险费用。
12.财务费:是指企业为施工生产筹集资金或提供预付款担保、履约担保、职工工资支付担保等所发生的各种费用。
13.税金:是指企业按规定缴纳的房产税、车船使用税、土地使用税、印花税等。
14.其他:包括技术转让费、技术开发费、投标费、业务招待费、绿化费、广告费、公证费、法律顾问费、审计费、咨询费、保险费等。
gb/t 917
gb/t917-2017公路路线标识规则和国道编号是一款最新实施的国家标准,对于公路分级、命名规则、编号规则、公路路段代码等方面进行了仔细的说明,方便用户进行了,能够随时查阅。有需要的朋友欢迎来下载!公路路线标识规则和国道编号最新版本介绍本标准规定了公
一米家装装修预算软件下载v2.0 正式版
一米家装正式版是专为家庭装修设计的一款预算软件,用户能通过该软件制作CAD图纸并运用该软件对家庭装修做出预算,是工程造价师非常实用的软件。喜欢这款软件的朋友们,快来! 一米家装正式版简单介绍:一米家装是一款家庭装修主材预算.家居设计的利
天正建筑2014过期限制去除补丁下载最新版
天正建筑2014过期限制去除补丁是天正建筑2014软件里的一个补丁。可以帮你快速解决天正建筑2014使用权限到期问题,用户就可以继续使用这款软件了。这款补丁功能强大,使用较为简单。感兴趣的用户赶紧来下载体验吧!天正建筑2014过期补丁简介天正建筑2014过
gb 50897-2013规范免费版
gb50897-2013规范免费版是一款近年制作并且施行的国家标准,该标准主要的内容有生产工艺、建筑与结构、总图运输等等,拥有部分的强制性内容,能够规范化工厂建设,促进产业发展,欢迎来下载!装饰石材工厂设计规范最新版介绍本规范是根据住房城乡建设部《关于印发&
Copyright2026 bdnrj.com 【百搭牛软件】 琼ICP备2026002670号-3
声明:所有软件和文章来自互联网 如有异议 请与本站联系 本站为非赢利性网站 不接受任何赞助和广告